文轩全媒体服务平台
本平台为互联网非涉密平台,严禁处理、传输国家机密
文轩全媒体服务平台
本平台为互联网非涉密平台,严禁处理、传输国家机密
2026年春节假期四川省交通运输
综合分析预测报告
(四川省交通运输厅)
总体综合态势预测
●超长假期点燃热情,多元需求集中释放
2026年春节假期延长至9天,充分激发公众出行意愿,返乡探亲、亲友相聚与跨域旅行等多元需求集中释放,推动节日期间出行规模大幅提升。预计高速公路日均车流量超450万辆次,普通国省干线日均断面流量维持高位运行态势;综合客运总量同比稳步增长。
高速公路总车流量约4058.6万辆次,日均450.9万辆次,同比增长4.4%,较平时增长78.6%。普通国省干线日均断面流量约9544辆,同比下降1.6%,较平时增长10.7%。
“空铁公水”综合客运总量约2345.3万人次,日均260.6万人次,同比增长2.5%,较平时增长49.9%。其中:民航客运量约282.8万人次,日均31.4万人次,同比增长0.3%,较平时增长22.2%;铁路发送量约762.1万人次,日均84.7万人次,同比增长6.4%,较平时增长51.8%;道路客运量约1238.4万人次,日均137.6万人次,同比增长1.6%,较平时增长56.2%;水路客运量约62.0万人次,日均6.9万人次,同比下降13.8%,较平时增长64.3%。
成都城市公共交通客运量约4952.7万人次,日均550.3万人次,同比下降8.4%,较平时下降50.9%。
●路网流量出程集中,综合客运返程高峰
预计春节假期全省公路网车流量首日达峰,综合客运量假期尾声迎来客流峰值。高速公路车流量连续七日保持在400万辆次以上运行;普通国省干线断面流量正月初六超10000辆,达假期次高峰;综合客运量正月初一为客流谷底,随后逐日回升,正月初七集中返程。
●文旅活动年味十足,游客畅享新春盛宴
春节假期省内文旅活动精彩纷呈,节日氛围浓厚,传统年俗、非遗体验、特色美食与休闲度假等多元素联动,全面引爆春节文旅市场。预计省内公众出游多集中在成都、乐山、阿坝、南充、自贡、德阳等地。省外出行主要集中在重庆、北京、上海、广东、云南、浙江、海南等地区。
●气温偏高降水偏少,高海拔区易见降雪
根据省气象服务中心预测:预计春节假期期间,我省平均气温较常年同期偏高;平均降水量较常年同期偏少。川西高原北部东部及盆地北部高海拔山区有雨夹雪或小雪。
主要交通运输方式预测
●高速公路方面
从总流量看,预计2026年春节假期全省高速公路网总流量约4058.6万辆次,日均450.9万辆次,同比增长4.4%,较平时增长78.6%。其中:跨省总流量约329.8万辆次,日均36.6万辆次,同比下降9.6%。其中:川渝之间流量最大,其次是川黔方向、川陕方向、川滇方向、川甘方向、川青方向。从出行时间看,2月15日(腊月廿八)达最高峰,随后骤降;2月16日(除夕)降至假期最低,随后逐日上升;2月18日(正月初二)车流量达假期次高峰,随后逐日下降;2月23日(正月初七)车流量约413.0万辆次。从区域分布看,高速公路网车流量在成都平原、川东北及川南人口稠密地区集中特征明显。全省高速公路流量排名前十的市(州)包括:成都、泸州、宜宾、南充、达州、乐山、广安、德阳、内江、绵阳等。
●普通国省干线方面
从断面流量看,预计2026年春节假期全省普通国省干线日均断面流量约9544辆,同比下降1.6%,较平时增长10.7%。从出行时间看,2月15日(腊月廿八)断面流量达假期最高峰,随后下降;2月17日(正月初一)降至假期最低,随后波动回升;2月22日(正月初六)达假期次高峰,2月23日(正月初七)断面流量回落。从市(州)分布看,主要集中在自贡、成都、绵阳、乐山、德阳、眉山、南充、达州、遂宁、内江等。
●道路客运方面
从客运总量看,预计2026年春节假期全省道路运输客运总量约1238.4万人次,日均137.6万人次,同比增长1.6%,较平时增长56.2%。从出行时间看,2月15日(腊月廿八)客运量约133.9万人次,随后下降;2月17日(正月初一)客运量降至假期最低,随后逐日上升;2月22日(正月初六)达到假期最高峰,2月23日(正月初七)客运量略有下降。从市(州)分布看,主要集中在成都、乐山、南充、泸州、达州、巴中、眉山、攀枝花、宜宾、德阳等。
●水路客运方面
从客运总量看,预计2026年春节假期全省水路客运总量约62.0万人次,日均6.9万人次,同比下降13.8%,较平时增长64.3%。其中旅游客运约 28.0 万人次。从出行时间看,2月15日(腊月廿八)客运量约6.5万人次,随后逐日上升;2月18日(正月初二)达到假期最高峰;2月19日(正月初三)降至约6.8万人次,随后逐日上升;2月21日(正月初五)达到假期次高峰,随后下降;2月23日(正月初七)客运量降至约6.6万人次。从市(州)分布看,主要集中在乐山、凉山、达州、遂宁、宜宾、内江、南充、泸州、成都、自贡。
●铁路客运方面
从客运发送量看,预计2026年春节假期全省铁路运输发送量约762.1万人次,日均84.7万人次,同比增长6.4%,较平时增长51.8%。从成渝发送量看,预计2026年春节假期成渝之间铁路运输发送量约54.0万人次,日均6.0万人次,同比增长5.3%。从出行时间看,2月15日(腊月廿八)发送量约82.4万人次,随后逐日下降;2月17日(正月初一)降至假期最低,随后逐日上升;2月23日(正月初七)达到假期最高峰。
●航空客运方面
从客运总量看,预计2026年春节假期全省民航客运总量约282.8万人次,日均31.4万人次,同比增长0.3%,较平时增长22.2%。从出行时间看,2月15日(腊月廿八)客运量约28.8万人次;2月16日(除夕)客运量假期最低,随后上升;2月23日(正月初七)达到假期最高峰。从繁忙航线看,主要集中在成都—北京、成都—广州、成都—深圳、成都—上海、成都—杭州、成都—昆明、成都—海口、成都—武汉、成都—拉萨、成都—乌鲁木齐。
●成都城市公共交通方面
从客运总量看,预计2026年春节假期成都城市公共交通(包括:公交、轨道交通、出租及网约车)客运总量约4952.7万人次,日均550.3万人次,同比下降8.4%,较平时下降50.9%。从出行时间看,2月15日(腊月廿八)客运量约475.0万人次,随后下降;2月16日(除夕)客运量假期最低,随后逐日上升;2月23日(正月初七)客运量达到假期最高峰。
重点关注区域及点位
●高速公路重点关注的路段
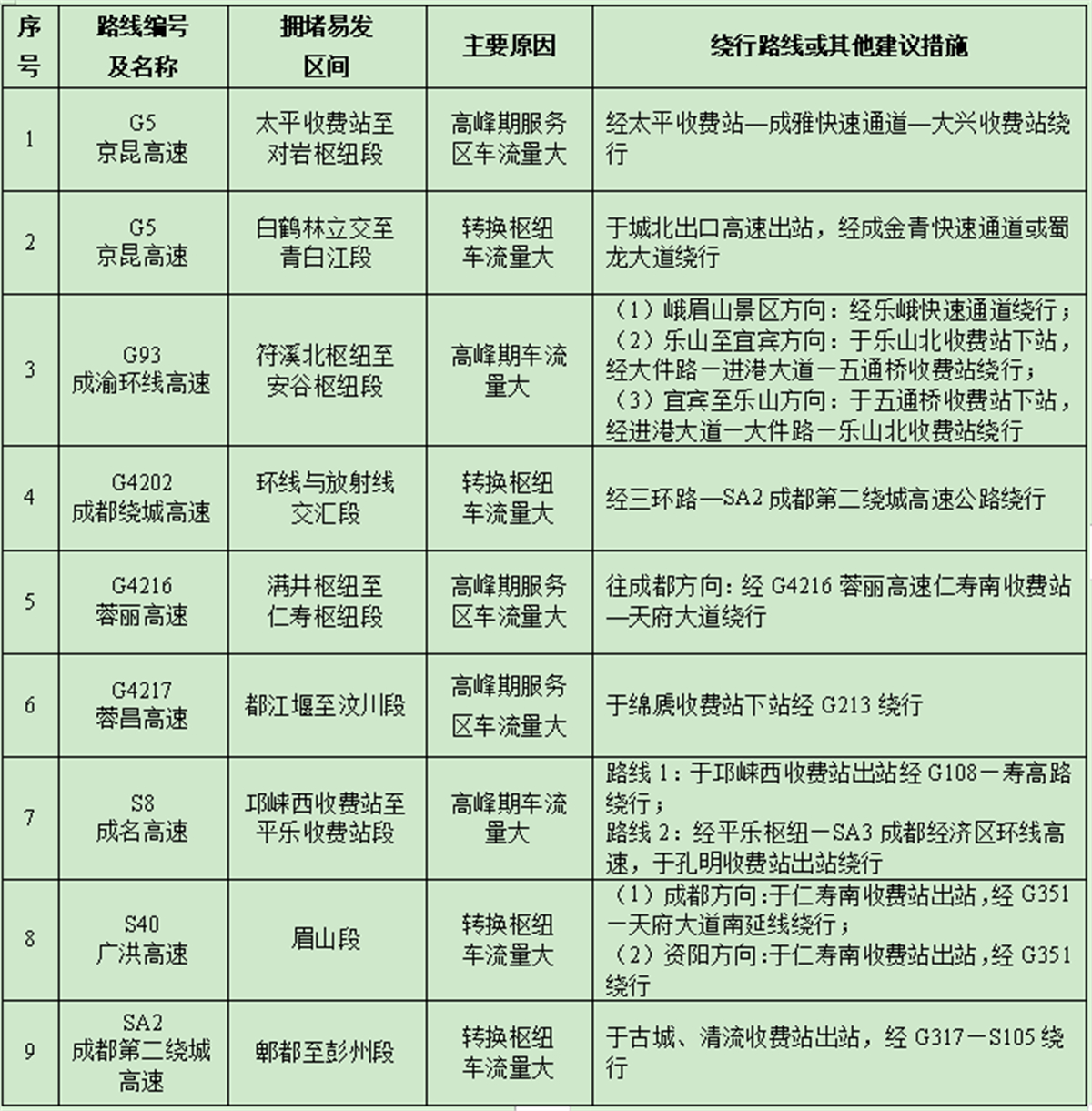
高速公路主要拥堵易发路段

高速公路易受冰雪影响路段

高速公路影响通行的施工及管制路段

高速公路新能源车集中路段

高速公路主要繁忙的收费站

高速公路主要繁忙的服务区

高速公路充电设施利用率高的服务区

普通国省干线主要拥堵易发路段

普通国省干线易受冰雪影响的路段

普通国省干线影响通行的施工及管制路段

●道路运输重点关注的站点和班线
以中心城市、人口密集市县的站点及之间的班线为重点,如:泸州市兴运客运中心站、安岳信智汽车客运总站、成都东站汽车客运站、荣县西门车站、三台旅游汽车站、中江城南车站、广安客运枢纽站、茶店子客运站、南充汽车客运站、江油市富临汽车客运站等站点以及成都—南充、成都—三台、成都—金堂、简阳—成都、泸州—成都、乐山—成都、成都—九寨沟、自贡—成都、成都—雅安、遂宁—射洪等客运班线。
●水路运输重点关注的码头和渡口
以人口密集的县区场镇渡口及热门景区码头为重点,如:乐山大佛景区码头,凉山月色小镇码头、小渔村码头、马湖景区码头,南充升钟湖美人鱼景区码头、八尔湖景区码头、铁鞭码头、华光楼码头、扶农场码头,自贡怀德上码头等繁忙码头以及达州三汇石盘渡口,内江归德镇渡口、银山渡口,泸州先市渡口、枣林桥渡口,自贡怀德渡口、安溪渡口,凉山八块田渡口,宜宾李庄渡口,成都养马渡口等繁忙渡口。
来源/四川省交通运输厅
编辑/陈学军 二审/周华 三审/马驰
一校/唐姝玥 二校/何建 三校/董小玥
长按识别下方二维码购买《四川画报》



文轩好书 | 在青铜铸造中看见中国
文轩好书 | 科学抵达未来 在阅读中埋下“科学思维”的种子
文轩好书 | 不只是漫画:我们在书里,偷偷藏了一座快乐桥